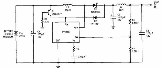
Este circuito es del Linear Technology Applications de 1997. El circuito utiliza componentes del tiempo utilizado para aumentar la tensión de una batería de 3 a 6 V.

Convertidor Boost 6V x 1 A
Este circuito es del Linear Technology Applications de 1997. El circuito utiliza componentes del tiempo utilizado para aumentar la tensión de una batería de 3 a 6 V.
