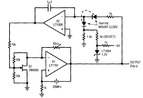
Este circuito fue encontrado en el Linear Technology Applications de 1997. El circuito usa componentes comunes en ese momento y se puede estudiar el uso de equivalentes. La fuente de alimentación debe ser simétrica.

Oscilador sinusoidal de 20 MHz con XTAL



