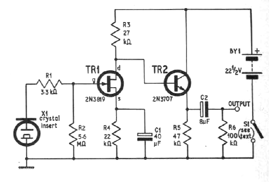
Este circuito es de una publicación de 1968, pero se puede implementar con transistores más modernos como BF245 para Q1 y BC548 para Q2. La alimentación se puede realizar con tensiones menores, desde 9 V. El micrófono es de cristal (cerámica).

Preamplificador de micrófono



