Este circuito se encontró en el Libro de datos de transistores de potencia RCA de 1972. Los transistores son poco comunes hoy en día, pero el circuito se puede ensamblar con equivalentes.

Regulador de alta tensión
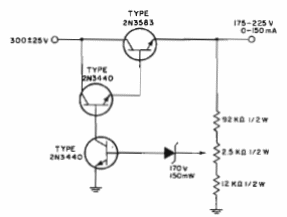
Este circuito se encontró en el Libro de datos de transistores de potencia RCA de 1972. Los transistores son poco comunes hoy en día, pero el circuito se puede ensamblar con equivalentes.
