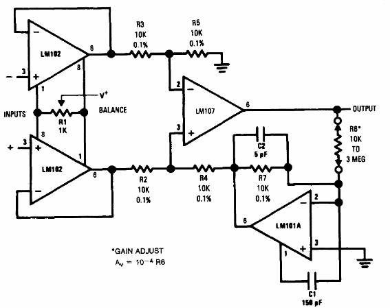
El circuito presentado hace uso de operacionales poco comunes en el mercado. Se pueden utilizar equivalentes operativos más modernos. El circuito es del Manual de Aplicaciones Lineales de 1994 de National Semiconductor.

Amplificador de instrumentación con ajuste de ganancia



