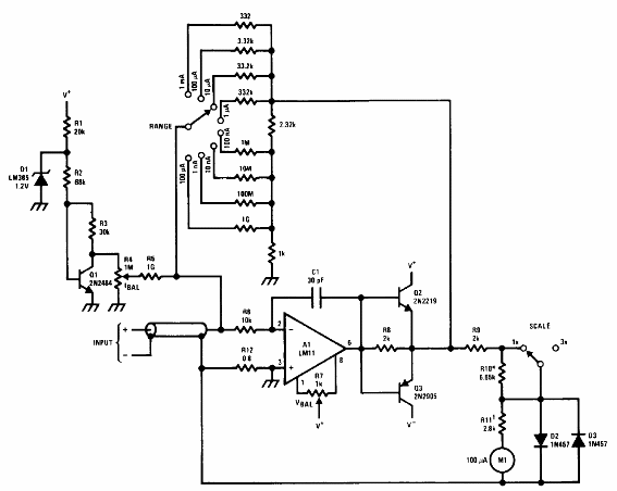
El circuito que se muestra utiliza un amplificador operacional que es poco común en la actualidad. El circuito se obtuvo en un manual de aplicaciones lineales de 1994 de National Semiconductor.

Amperímetro con LM11
El circuito que se muestra utiliza un amplificador operacional que es poco común en la actualidad. El circuito se obtuvo en un manual de aplicaciones lineales de 1994 de National Semiconductor.
