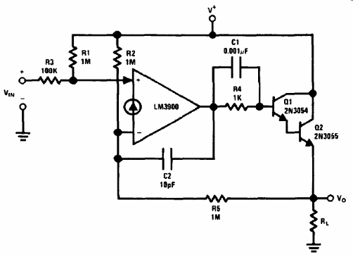
El circuito muestra cómo implementar un paso de potencia para el operacional de transconductancia LM3900. El circuito es sugerido por el Manual de aplicaciones lineales de National Semiconductor. Q1 puede ser un BD135.

Paso de potencia para el LM3900



