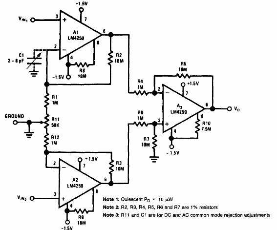
El circuito que se muestra es del Linear Application Handbook de National Semiconductor de 1994. El circuito integrado no es muy fácil de encontrar, pero el circuito se puede alimentar con solo dos baterías de 1,5 V en una fuente simétrica simple.

Amplificador de instrumentación LM4250



