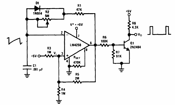
El circuito que se muestra es una sugerencia de National Semiconductor en su Linear Applications Handbook de 1994. El circuito integrado no es muy fácil de obtener y el transistor puede ser un 2N2222 o incluso un BC548. La frecuencia se ajusta en R2.

Generador de impulsos LM4250



