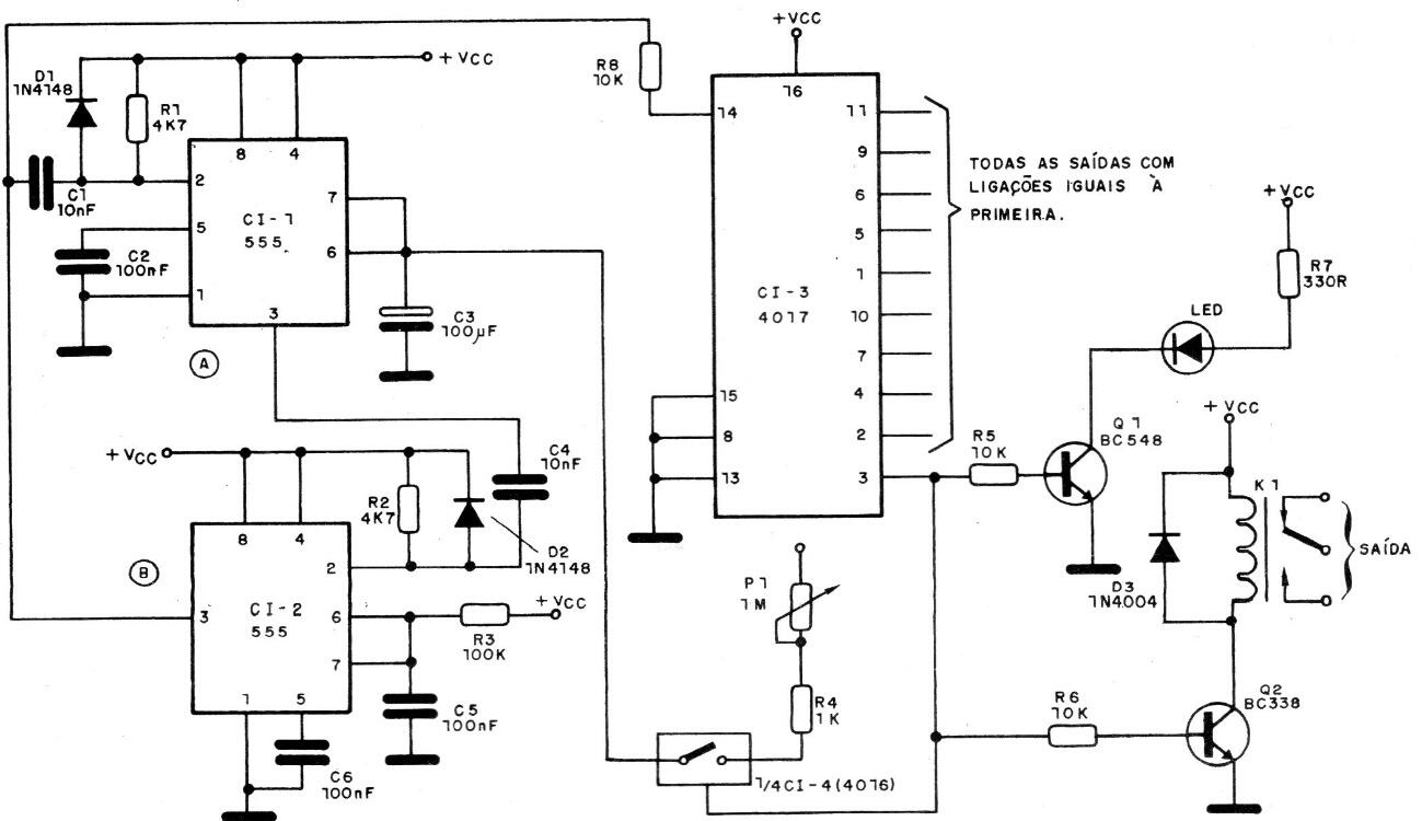
Este circuito que se encuentra en una documentación de 1988 consiste en un temporizador o controlador secuencial temporizado. El circuito se utilizó originalmente en un sistema de automatización industrial simple. Al final del proceso, que puede tener su tiempo elegido por las salidas 4017, se activa un relé, el circuito tiene doble temporización, como puede verse y su alimentación depende de la tensión del relé utilizado.




