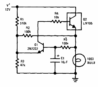
Este circuito del manual Transistor de potencia IC rápido de National Semiconductor utiliza un transistor de potencia especial para alimentar una lámpara de 1 A. El circuito se puede hacer con un TIP y el Darlington de potencia de la serie Q1 puede ser un BC548.

Pulsador 1 A



