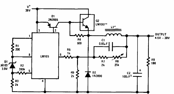
Esta fuente de conmutación se obtuvo en un manual de National Semiconductor de 1976. Para la corriente indicada, se deben conectar 3 dispositivos LM185 en paralelo. Para cadenas más pequeñas se puede usar menos. El transistor Q1 puede ser un BD136. El choque consta de 60 vueltas de alambre 26 en un núcleo de ferrita.

Fuente de alimentación conmutada de 4,5 a 30 V con 6 A



