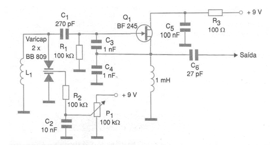
La gran ventaja del circuito que se muestra en la figura es el hecho de que su frecuencia está controlada por una tensión continua. Esto permite que el circuito se utilice junto con convertidores de digital a analógico (DAC) controlando la frecuencia a través de la salida en paralelo de una PC o mediante un microprocesador. El varicap puede ser del tipo doble como se muestra en el diagrama o, en su defecto, se pueden utilizar dos variacaps separados, como el BB809, que son relativamente comunes en nuestro mercado. de diámetro hace que el circuito genere señales centralizadas a aproximadamente 3,5 MHz. Los condensadores utilizados en el circuito deben ser cerámicos y el transistor de efecto de campo de junción (JFET) admite equivalentes como MPF102. El circuito puede generar señales de hasta algunas decenas de megahertz simplemente cambiando la bobina al rango deseado. El ancho de la banda barrida depende básicamente de las características del varicap utilizado.




