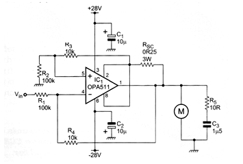
Este circuito usa una fuente de alimentación simétrica y el motor es para la tensión indicado en el texto. El circuito se encontró en una publicación técnica de 1996. El rango de tensiones de entrada es de 6 a 25 V.

Controlador de motor de 2,5 A con operacional



