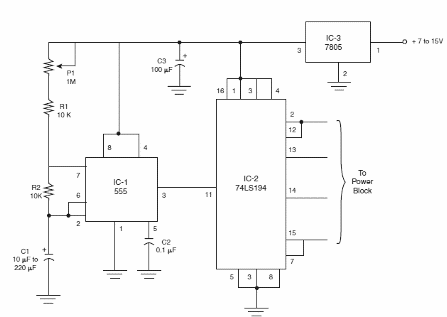
Este circuito genera pulsos secuenciados para controlar un motor paso a paso. La velocidad a la que se generan los pulsos se establece en P1. La salida debe aplicarse a los pasos de potencia. El circuito puede ser alimentado por voltajes de 7 a 15 V ya que hay un reductor de 5 V para TTL. El circuito es de Mechatronics for the Evil Genius de Newton C. Braga, publicado en Estados Unidos.




