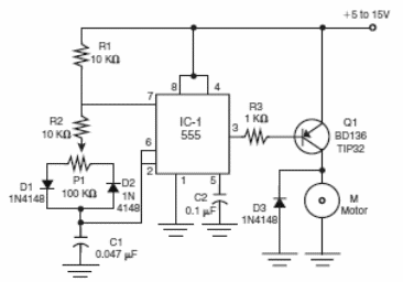
Este circuito está destinado al control de velocidad PWM de un motor hasta 500 mA con el BD136, utilizando el circuito integrado 555. El condensador debe elegirse según el motor para obtener el mejor rendimiento. El transistor debe estar equipado con un radiador de calor y para corrientes de hasta 2 A podemos utilizar el TIP32. El circuito es del libro Mecatrónics for the Evil Genius.




