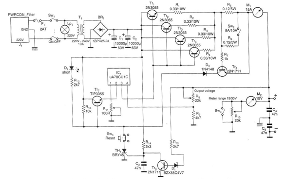
Este circuito salió en una Wireless World en enero de 2000. El circuito se puede ensamblar fácilmente, ya que utiliza componentes que todavía son comunes en el mercado. Recuerde que los transistores de potencia deben estar equipados con excelentes disipadores de calor y que los cables de alta corriente deben tener un grosor compatible. El transformador debe tener un secundario de 28 a 32 V x 10 A y los diodos deben tener una corriente de 10 A o más.




