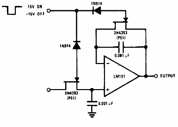
Este circuito de muestreo y retención o mantenimiento se encontró en documentación antigua. Los FET y el amplificador operacional admiten equivalentes modernos.

Muestreo y retención
Este circuito de muestreo y retención o mantenimiento se encontró en documentación antigua. Los FET y el amplificador operacional admiten equivalentes modernos.
