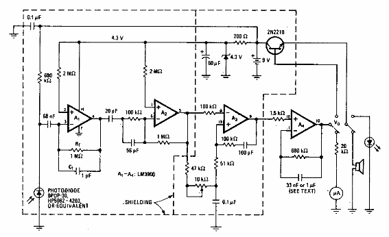
Este circuito de los 80 usa un diodo como sensor. Los amplificadores operacionales son de esa época. El circuito se puede implementar con componentes equivalentes modernos.

Monitor de radiación
Este circuito de los 80 usa un diodo como sensor. Los amplificadores operacionales son de esa época. El circuito se puede implementar con componentes equivalentes modernos.
