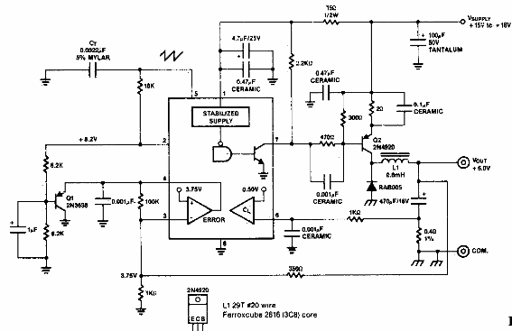
Encontrado en documentación de la década de 1970, este regulador reductor utiliza circuitos integrados y transistores de la época.

Convertidor reductor de 5V x 500 mA
Encontrado en documentación de la década de 1970, este regulador reductor utiliza circuitos integrados y transistores de la época.
