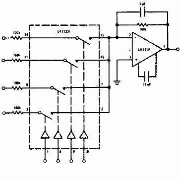
Esta configuración de la década de 1970 se puede aplicar a amplificadores operacionales equivalentes modernos. También se puede cambiar el número de canales.

Mezclador multiplexado
Esta configuración de la década de 1970 se puede aplicar a amplificadores operacionales equivalentes modernos. También se puede cambiar el número de canales.
