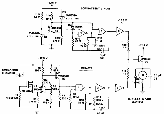
Encontrado en la documentación de la década de 1980, este circuito altamente sensible se basa en la conducción por la presencia de gas de una cámara de ionización. Los componentes son de la época.

Detector de gas de cámara de ionización
Encontrado en la documentación de la década de 1980, este circuito altamente sensible se basa en la conducción por la presencia de gas de una cámara de ionización. Los componentes son de la época.
