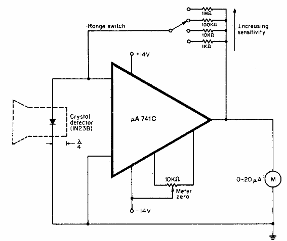
Usando un diodo de cristal común y un 741, este circuito puede usarse para detectar microondas. El circuito es de documentación antigua y la llave selecciona las ganancias.

Medidor de campo de microondas
Usando un diodo de cristal común y un 741, este circuito puede usarse para detectar microondas. El circuito es de documentación antigua y la llave selecciona las ganancias.
