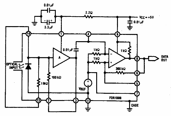
Este circuito tiene una sensibilidad de 2 uW. Lo encontramos en una documentación de la década de 1980. El circuito integrado es de esa época. Se pueden probar equivalentes.

Receptor de fibra óptica
Este circuito tiene una sensibilidad de 2 uW. Lo encontramos en una documentación de la década de 1980. El circuito integrado es de esa época. Se pueden probar equivalentes.
