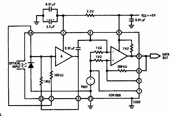
Este receptor de alta sensibilidad de 30 nW se encontró en una documentación de la década de 1980. Los circuitos integrados son de esa época.

Receptor de fibra óptica
Este receptor de alta sensibilidad de 30 nW se encontró en una documentación de la década de 1980. Los circuitos integrados son de esa época.
