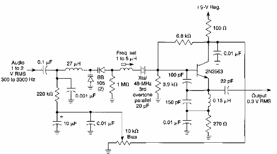
Encontrado en la documentación estadounidense, este oscilador de cristal que puede tener armónicos en el rango FM, tiene la posibilidad de ser modulado en frecuencia.

Oscilador de cristal de frecuencia modulada
Encontrado en la documentación estadounidense, este oscilador de cristal que puede tener armónicos en el rango FM, tiene la posibilidad de ser modulado en frecuencia.
