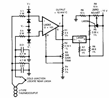
Este circuito se encontró en una documentación de National Semiconductor de los años 90. El circuito usa dos sensores, uno de los cuales es un termopar de referencia para la junción fría.

Amplificador de termopar
Este circuito se encontró en una documentación de National Semiconductor de los años 90. El circuito usa dos sensores, uno de los cuales es un termopar de referencia para la junción fría.
