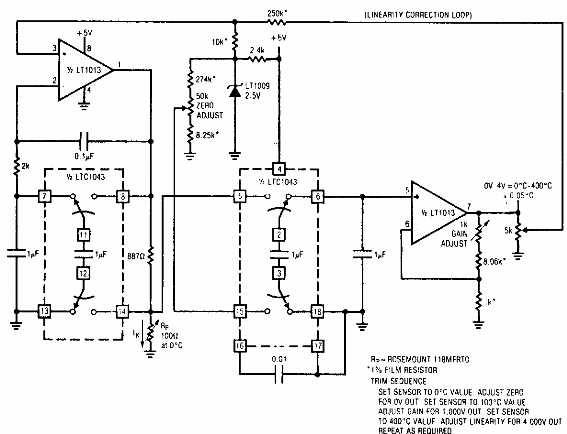
Este circuito de acondicionamiento de señal para RTD se encontró en la documentación de Linear Tech. de los años 90. El circuito utiliza componentes de la época.

Circuito para RTD
Este circuito de acondicionamiento de señal para RTD se encontró en la documentación de Linear Tech. de los años 90. El circuito utiliza componentes de la época.
