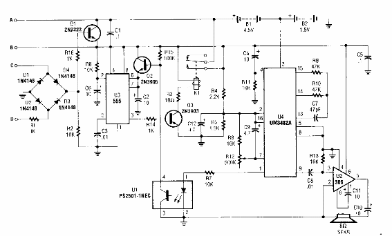
Este timbre musical fue encontrado en una Popular Electronics de los 90. El circuito integrado del generador de melodía U4 es poco común hoy en día.

Campana musical
Este timbre musical fue encontrado en una Popular Electronics de los 90. El circuito integrado del generador de melodía U4 es poco común hoy en día.
