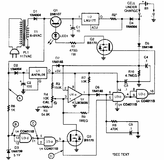
Encontrado en una Electronics Now desde la década de 1980, este circuito utiliza algunos componentes que todavía son comunes hoy en día. Para otros, se pueden probar equivalentes.

Cargador de batería
Encontrado en una Electronics Now desde la década de 1980, este circuito utiliza algunos componentes que todavía son comunes hoy en día. Para otros, se pueden probar equivalentes.
