Encontrado en una documentación de Linear Technology de la década de 1980, este generador utiliza circuitos integrados de esa época.

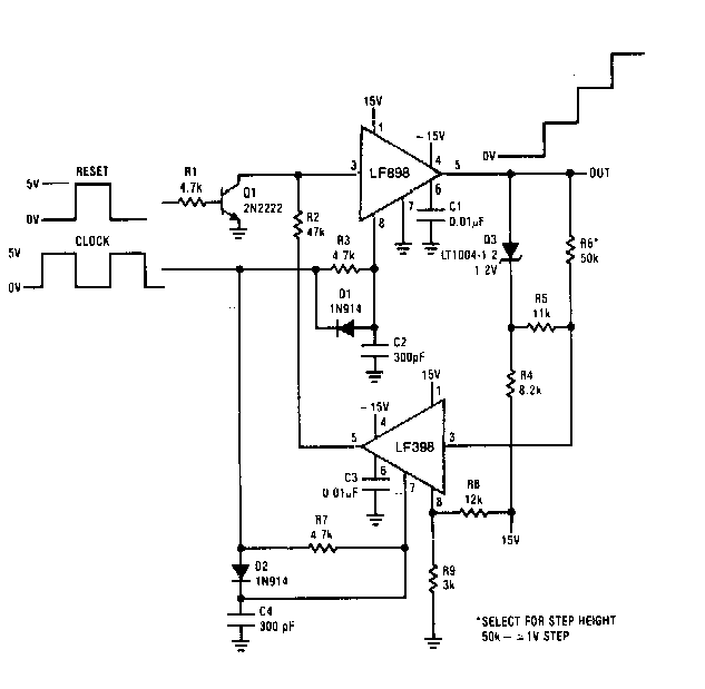
Generador de escalera
Encontrado en una documentación de Linear Technology de la década de 1980, este generador utiliza circuitos integrados de esa época.
