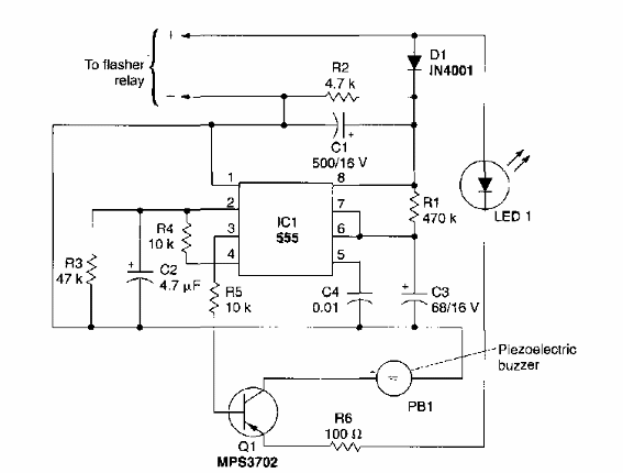
Sugerido por Radio Electronics de los años 90, este circuito activa un zumbador y un LED cuando se activa el indicador de dirección.

Indicador de dirección 555
Sugerido por Radio Electronics de los años 90, este circuito activa un zumbador y un LED cuando se activa el indicador de dirección.
