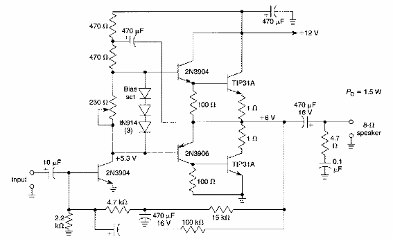
Con una potencia de 1.5 W bajo una fuente de 12 V, este circuito utiliza transistores que todavía son comunes en la actualidad. Los transistores de potencia deben montarse en disipadores de calor.

Amplificador de potencia
Con una potencia de 1.5 W bajo una fuente de 12 V, este circuito utiliza transistores que todavía son comunes en la actualidad. Los transistores de potencia deben montarse en disipadores de calor.
