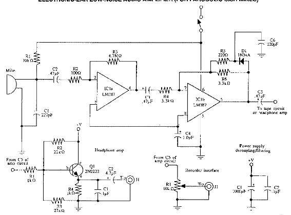
Este circuito de preamplificador de micrófono de bajo ruido se encontró en documentación estadounidense de los años 90. El circuito requiere un cuidado especial con el diseño. La alimentación puede estar entre 9 y 18 V.

Preamplificador de bajo ruido
Este circuito de preamplificador de micrófono de bajo ruido se encontró en documentación estadounidense de los años 90. El circuito requiere un cuidado especial con el diseño. La alimentación puede estar entre 9 y 18 V.
