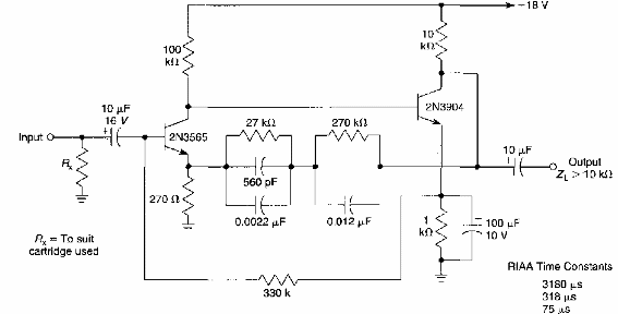
Este circuito con dos transistores se encontró en una documentación estadounidense de los años 90. El circuito puede usar transistores modernos de propósito general.

Preamplificador RIAA
Este circuito con dos transistores se encontró en una documentación estadounidense de los años 90. El circuito puede usar transistores modernos de propósito general.
