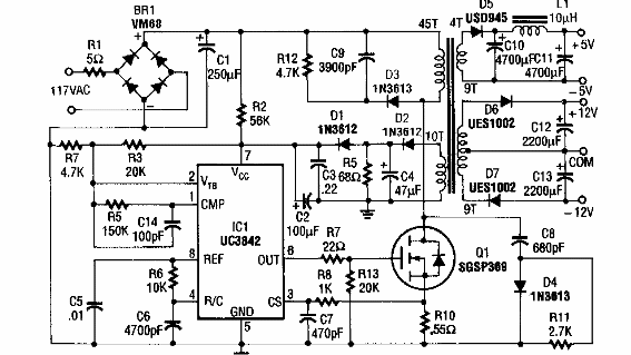
Esta fuente con dos voltajes de salida simétricos se encontró en una Radio Electronics de los años 90. La salida de 22 V tiene una corriente máxima de 300 mA y la salida de 5 V tiene una corriente máxima de 4 A.

Fuente de alimentación conmutada 5 y 12 V



