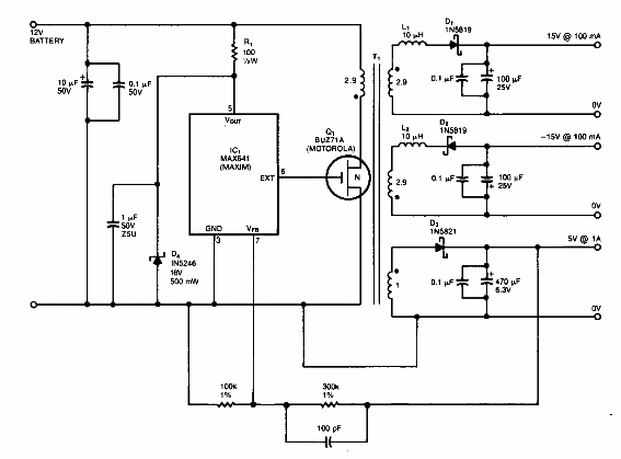
Este circuito se encontró en una EDN de los 90. El circuito proporciona dos salidas de 15 V y una salida de 5 V del voltaje de 12V de la batería de un automóvil. Los componentes utilizados son de esa época.

Fuente de alimentación conmutada de 5 y 15 V



