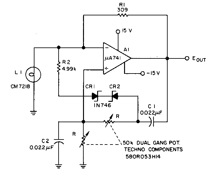
Encontramos este circuito en una Electronic Design de los años 90. La frecuencia viene dada por la red R C1, C2. La lámpara actúa como estabilizador. El circuito está indicado para generar señales en la banda de audio.

 

Oscilador sinusoidal ajustable
Oscilador sinusoidal ajustable | Haga click en la imagen para ampliar |