Este circuito funciona con frecuencias de 0.5 a 400 MHz. Lo encontramos en la documentación de la NASA de los años 90. Los transistores son de esa época.

Amplificador de aislamiento RF para 400 MHz
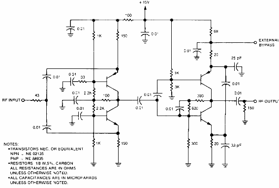
Este circuito funciona con frecuencias de 0.5 a 400 MHz. Lo encontramos en la documentación de la NASA de los años 90. Los transistores son de esa época.
