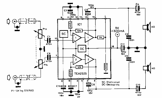
Sugerido en una documentación europea de los años 90, este amplificador está basado en el TEA2025, presentando una sensibilidad de 25 mV. Los pinos de tierra deben estar conectados a tierra en un área más grande para la disipación de calor.

Mini amplificador estéreo de 1 W



