Este circuito se encontró en la documentación de Signetics de los años 90. El circuito se cambia según los componentes de la época.

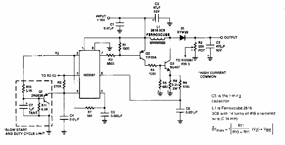
Convertidor CC de 18 V a 30 V con 200 mA
Este circuito se encontró en la documentación de Signetics de los años 90. El circuito se cambia según los componentes de la época.
