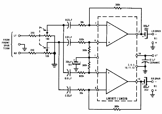
Este circuito, para agregar el efecto ambiental, fue sugerido por National Semiconductor en la documentación de los años 90. El amplificador necesita una fuente adecuada.

Amplificador para sonido de 4 canales
Este circuito, para agregar el efecto ambiental, fue sugerido por National Semiconductor en la documentación de los años 90. El amplificador necesita una fuente adecuada.
