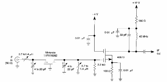
Encontrado en documentación de los años 90, este circuito fue utilizado en receptores de comunicaciones de la época. MOSFET es un componente de la época, poco común hoy en día.

Amplificador FI de 45 MHz
Encontrado en documentación de los años 90, este circuito fue utilizado en receptores de comunicaciones de la época. MOSFET es un componente de la época, poco común hoy en día.
