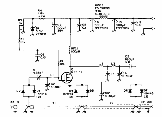
Este circuito es de una 73 Amateur Radio Today de los años 90. El circuito utiliza un MOSFET para proporcionar 10 W de salida de una entrada de 2 W.

Amplificador para la banda de 2 metros
Este circuito es de una 73 Amateur Radio Today de los años 90. El circuito utiliza un MOSFET para proporcionar 10 W de salida de una entrada de 2 W.
