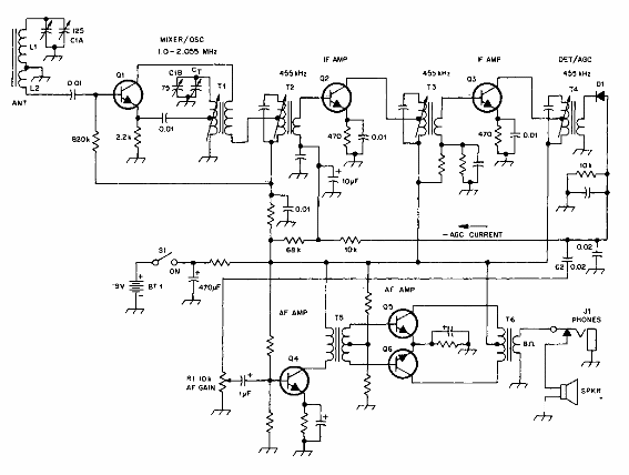
Encontrado en una revista QST para radioaficionados de la década de 1980, este es el circuito convencional de una radio de onda media. Las bobinas y los transformadores son de tipo comercial.

Radio AM transistorizada
Encontrado en una revista QST para radioaficionados de la década de 1980, este es el circuito convencional de una radio de onda media. Las bobinas y los transformadores son de tipo comercial.
