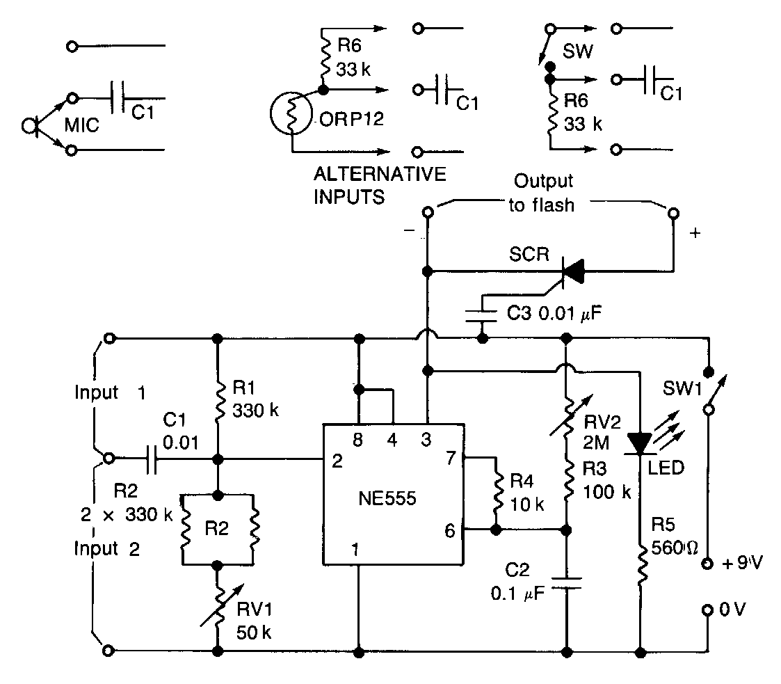
Encontrado en una revista inglesa de la década de 1980, este circuito de disparo puede tener diferentes tipos de entradas según el sensor y el tipo de acción sobre la carga controlada.
Un acoplador óptico experimental puede ser hecho con propósito demostrativo y didáctico, como...
Utilizando solamente dos osciladores unijuntura en una etapa amplificadora de audio de buena...
El circuito de la figura 1 puede ser utilizado como receptor para el bloque anterior. Su sensor es...