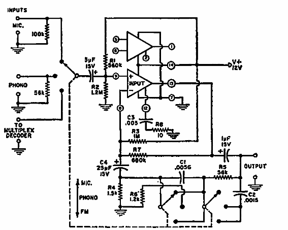
Este circuito se encontró en una Electronics World de 1968. El circuito integrado es el MC1320P de Motorola, poco común en la actualidad.

Preamplificador fonográfico
Este circuito se encontró en una Electronics World de 1968. El circuito integrado es el MC1320P de Motorola, poco común en la actualidad.
