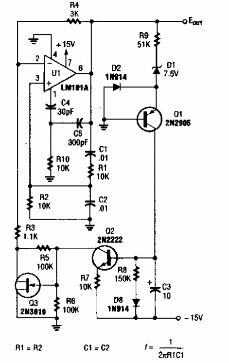
Este circuito se encontró en una Popular Electronics de los años 90. Los transistores admiten equivalentes, así como también los amplificadores operacionales.

Oscilador de puente de Wien
Este circuito se encontró en una Popular Electronics de los años 90. Los transistores admiten equivalentes, así como también los amplificadores operacionales.
