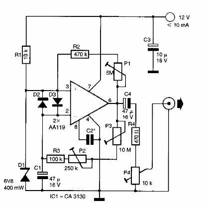
Este circuito genera pulsos de ruido para probar equipos de audio. El circuito es de um 303 Circuits de los años 90. El amplificador operacional es del tipo con FET.

Generador de ruido
Este circuito genera pulsos de ruido para probar equipos de audio. El circuito es de um 303 Circuits de los años 90. El amplificador operacional es del tipo con FET.
