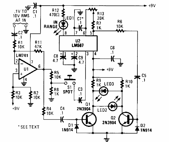
Este circuito de una Popular Electronics de los años 90, utiliza indicadores LED que funcionan como un puente. Los componentes utilizados son comunes. Se basa en la sintonización de la señal por un PLL.

Medidor de frecuencia de audio
Este circuito de una Popular Electronics de los años 90, utiliza indicadores LED que funcionan como un puente. Los componentes utilizados son comunes. Se basa en la sintonización de la señal por un PLL.
